[WIN] cloud189 - 挂载天翼云盘 webdav
想要挂载天翼云盘 webdav(看影片真香)可以用 Openlist 之类的挂载工具,不过你只是想挂载天翼网盘,不需要其它功能,那么可以试试这个「cloud189」免费的开源项目,据介绍这是一个 go 语言的命令行工具可以直接使用天翼云盘挂载成 webdav,提供了 Windows、Linux、macOS 版本。

使用介绍
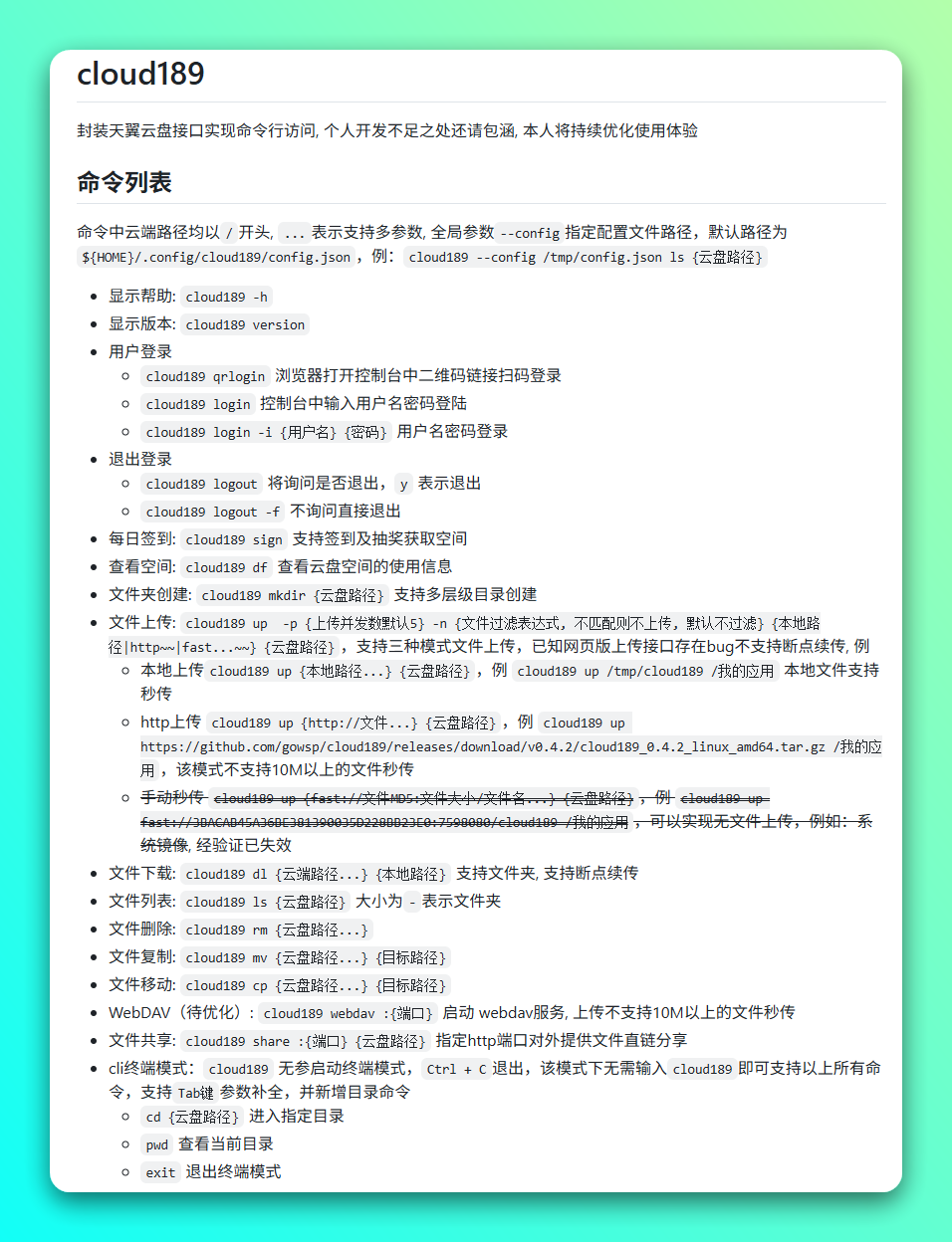
挂载天翼云盘,需要先登录天翼云盘网页版关闭设备锁,否则无法挂载。然后通过命令来挂载 webdav。项目里面提供了详细的命令列表介绍,自己研究了。
下载地址
- 网盘下载:
https://pan.quark.cn/s/1cdc59b78c75 - 项目地址:
https://github.com/gowsp/cloud189
