自从用了 Win11 24H2 后,Chrome 或者 Edge 浏览器,以及一些用到 GPU 加速的软件,例如 PhotoShop,偶尔会出现解决浏览器部分画面卡住,隔一会又自动好了。其实这个问题是 AMD 或者 Nvidia 驱动和 MPO 存在兼容性问题。

有网友表示 Nvidia 驱动已经更新修复,不过我用的 AMD 还存在这个情况 ,目前解决方法就是禁用 MPO 功能。
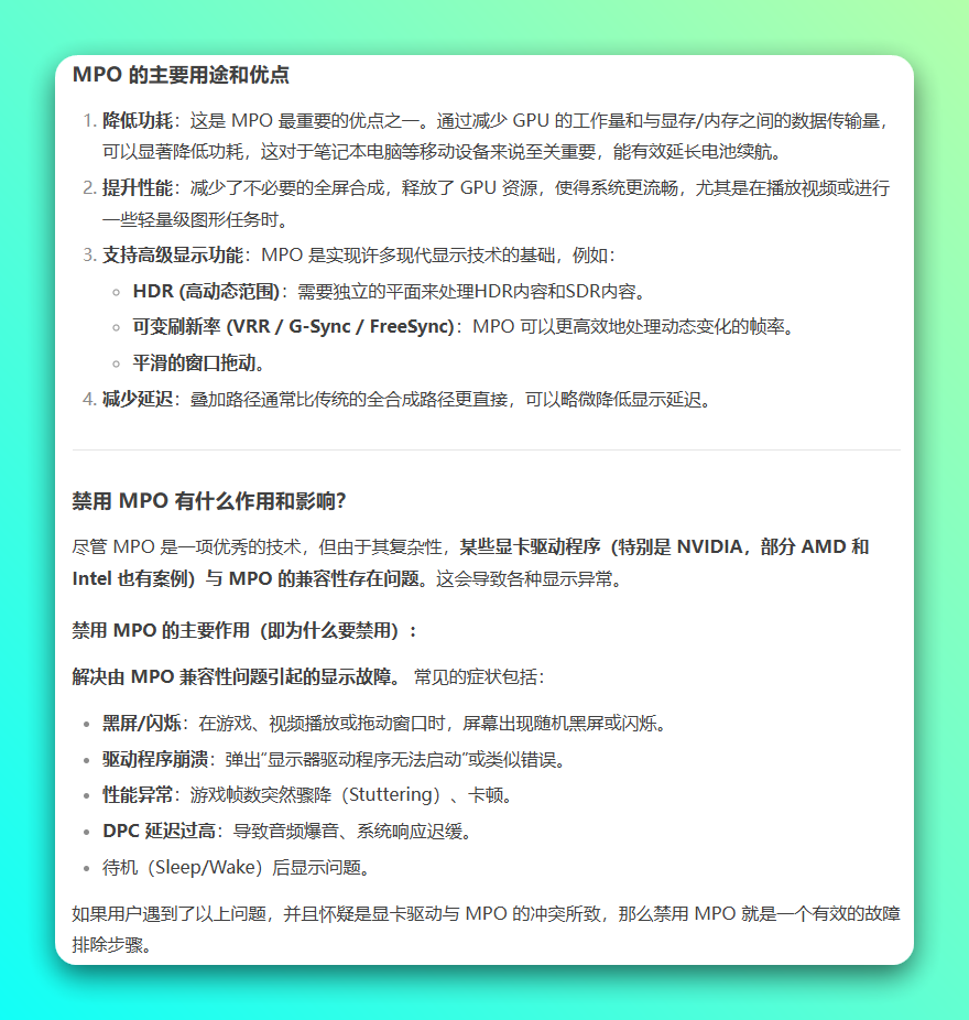
关于 MPO 功能,据微软官方介绍是一项用于提升图形效率、降低功耗和支持高级显示功能的现代化技术。

禁用 MPO 功能后,经过一段时间测试,再也没有出现过浏览器部分画面卡住的情况。除了禁用 MPO 功能,你也可以选择退回老版本的驱动试试看。
下载地址
- 禁用 MPO 注册表:
https://pan.quark.cn/s/42bbd964ac8a
