之前锋哥分享过这款「Arc」浏览器,被纳入时代周刊的 2023 年度最佳发明之一,它主要特点就是重构了标签栏体验,以及超高的颜值和交互动画。不过 The Browser Company 近日宣布「Arc」浏览器将停止功能更新,未来只会进行一些基本的稳定性维护。现在公司团队将重心从「Arc」转移到了这款全新的 AI 浏览器「Dia」上。
据介绍浏览器将 AI 融入浏览器环境、集成 GPT-4o 与 Gemini Flash 2.0 的 AI 功能,为用户提供了多个智能功能。

核心功能
- 智能写作助手:自动补充精准数据输入关键词,例如 iPhone 可即时调取历史资料(发布会参数、产品规格等)并插入文档。
- 跨标签页智能操作:多页面协同处理,同时分析多个标签页内容(如多个亚马逊商品页),自动整合信息生成邮件正文(含商品链接与描述)。
- 自然语言指令中心:地址栏全能指令,支持直接输入自然语言命令,实现快速操作(如「发文档给同事」「创建明天下午的会议」),无缝衔接邮件、日历等工具。
- 复杂任务自动化:基础场景:从邮件提取购物清单→自动搜索商品→加入购物车。又或者解析Notion表格→生成个性化邮件→批量发送(适合团队协作)。
使用体验
目前「Dia」浏览器需要邀请码,并且只提供了macOS 版本,以下体验评测来源@爱范儿。
「Dia」浏览器的主页非常简洁,只有一个最为寻常不过的搜索框,甚至可以说清爽得有些不像样,但这也许正是浏览器最理想的样子:提问、获取答案、结束。而不是塞满热搜榜单,分散你的注意力。

输入问题后「Dia」会弹出一个候选窗口,提供 Google 和 Chat 两个选项。

顾名思义,前者直接跳转到常规搜索引擎页面,后者则类似常见的 AI 聊天助手,调用「Dia」自带的大模型直接给出答案,并且拥有独自的历史聊天记录。当然,遇到复杂问题时,它也会联网搜索。

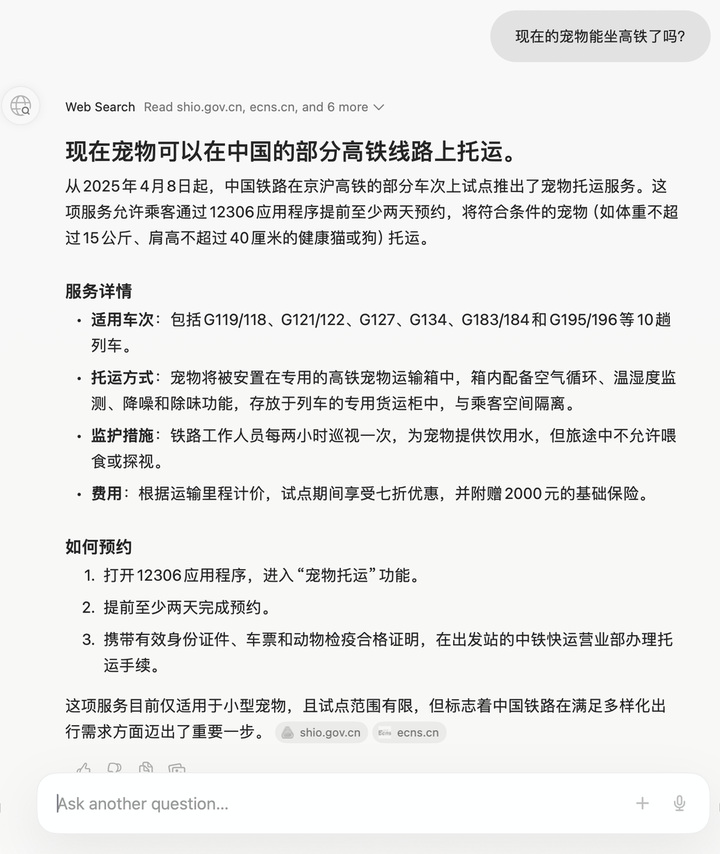
「现在的宠物能坐高铁了吗」「马斯克现在管理着多少家企业」,「Dia」的回答质量也是属于不太稳定的那种,同一问题的几次回答,都在正确和出错之间反复横跳。


用英文提问,回答质量也不会显著提升,甚至它就把星链误认为独立公司。实测下来「Dia」偶尔会在回答中附上图片;用中文提问时,有时也会意外触发英文回答。

输入框底部,你还能看到「Personalize Dia」,设置崇拜对象、喜欢的学习方式,以及「Dia」的回答风格,可以帮助「Dia」快速了解自己,起到调教 AI 人设的作用。

随手上传一个互联网梗图「Dia」也能够轻松识别表情包的言外之意。文档总结很到位,10 万字被梳理得清晰明了,但值得注意的是,文档大小限制在 100M 内,且实测不支持上传 Doc 格式文档。


总结公众号文章,甩个链接即可。

值得注意的是「Dia」使用的是 Chromium 引擎的特定版本。Chromium 是一个开源项目。
总结
据用户体验后表示,目前的「Dia」还只是第一代产品,功能不算强大,依赖 ChatGPT 的回答也比较泛泛,并未完全脱离浏览器 AI 插件的范畴,你可以把「Dia」理解为一种 “AI-native浏览器” 雏形的试验品,只是在体验上做了减法。
下载地址
- 官方网站:
https://www.diabrowser.com
