近年来,在短视频的攻击下,长视频的落寞显而易见。在长视频领域,B站依然是很多人的首选,因为B站是中文互联网唯一能系统性承载如学术科普、纪录片、教程攻略、深度解析等内容的平台。
在刚过去的B站16周年庆典上,官方发布数据显示,今年一季度,B站日活用户达1.07亿,月活用户3.68亿,用户平均年龄26岁。此外,B站用户高校覆盖率达到82%,注册10年以上用户、15年以上用户留存率分别达到84%及90%。可见B站的用户粘性足够高。
不过,随着B站开启了商业化,B站的广告量也困扰着用户。
很多人都希望得到更清爽的浏览体验,第三方的B站客户端随即横空出世。
Pilipala(噼里啪啦)是一款基于 Flutter 开发、完全调用官方API接口的第三方开源客户端,支持 Android 与 iOS。
这款App的最大特点就是界面简洁无广告,没有任何多余的功能,同时又保留了B站最核心的功能。

用户可以轻松访问B站的所有内容,包括浏览热门和最新的视频、观看直播、参与弹幕讨论、离线缓存等。
播放起视频来功能也很全面,点赞、投币、收藏、订阅等一应俱全,长按加速、倍速播放、弹幕、清晰度、音质等也能调,还不会有up推荐广告、视频弹窗等影响观看体验,用户在整个使用过程中都免受广告的干扰。
而且,Pilipala除了精简了界面,屏蔽了广告外,还拥有不少亮点,如支持用户修改推荐机制,可根据点赞率、视频时长过滤低质量视频;设置免登录开启1080P、CDN优化;另外其存储空间更小,只需要 20M,相比下官方客户端 500M。

诸多想要纯净版体验的用户会选择使用这款App。还有一部分用户表示,选择它的原因是B站电脑网页版占用CPU资源,手机版后台耗电等。
对于后者传闻,B站此前已进行了回应。

不过,这个B站纯享版依旧以其简洁的界面和高效的功能赢得了大众的好评。
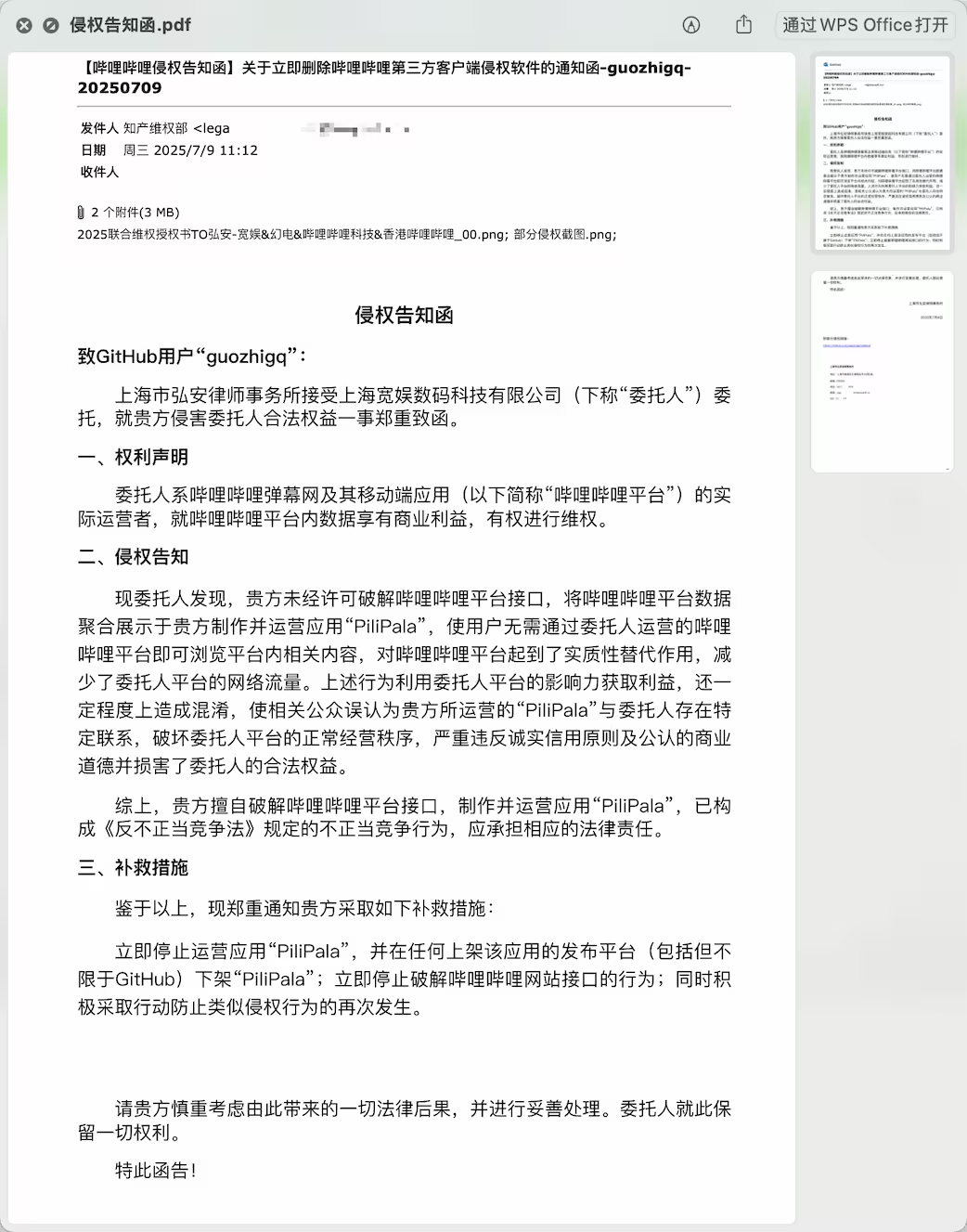
然而,B站用户的“新宠”凉了。PiliPala的开发者近日宣称收到了哔哩哔哩发送的侵权通知律师函,被迫停止开发和更新。

律师函指出PiliPala未经许可破解了哔哩哔哩平台接口,将数据聚合到自身应用中,使用户无须通过哔哩哔哩平台就能浏览相关内容,对哔哩哔哩起到了实质性替代作用,减少了哔哩哔哩的网络流量。
尽管PiliPala在项目页面上声明其仅为个人开发,且所有API皆来自官方网站,强调不提供任何破解内容,但这并未能阻止官方的警告。
哔哩哔哩在律师函中强调,PiliPala不仅利用B站影响力获利,还可能误导公众认为其与官方存在关联,严重违反商业道德和诚信原则。虽然目前仅为警告性质,但继续运营将面临法律风险。开发者因此决定:立即停止项目开发维护、下架各平台(包括GitHub)上的所有相关内容,并终止一切接口破解行为。
值得注意的是,前不久,B站突然宣布国际版App将于8月5日起逐步从各大应用市场下架。不过已下载的用户不影响使用,只是从各大应用平台商店下架和停止更新了。

我们常见的粉色图标版,是国内版。国际版用的是白色图标。
国际版特点,界面简洁,几乎没有推荐广告、播放页顶部没有广告、没有开屏广告等。每次打开APP,都能直奔主题,不用被那些烦人的广告打扰。

用户可能在国内版找不到的一些冷门番剧或者深度科普视频,在国际版上能轻松找到。
此次B站还将粉色图标的国内版本在谷歌Play商店上架,可见国际版将被全面替代。
随着国际版的下架和第三方的关停,有网友担忧B站接下来可能要在广告上使劲发力了。
根据B站财报,B站营收主要来自四个板块,分别是增值服务、广告、游戏和IP衍生品及其他。2024年,前三个板块的营收占整体营收的九成以上,堪称拉动B站发展的三驾马车。
2024年B站全年广告收入为81.9亿元,同比增长28%;其中Q3与Q4分别达到20.94亿元和23.89亿元。

图为B站2024年年报 | 图源鹿鸣财经
2025年第一季度,B站游戏业务收入达17.3亿元,同比大涨76%,成为增速最快的板块;广告收入为19.98亿元,同比增长20%;增值服务收入为28.7亿元,同比增长仅8%。

图为B站2025年一季度财报
虽说进入2025年Q1广告收入回落至19.98亿元,但仍维持20%左右的同比增长。
如果把周期拉长来看,从2020年至2024年,B站的整体营收持续增长,从120亿元增长至268.32亿元,翻了一番多。这其中,增值服务和广告版块营收功不可没。

图为近5年B站营收概况 | 图源鹿鸣财经
可见,在B站的财务结构中,广告的贡献很稳定。
不过,进入2025年后,其广告业务增速放缓,游戏则成为推动公司盈利的关键因素。且近年来B站的广告问题引发大量用户不满,主要表现在广告频率过高、广告形式多样等。
因用户对广告的脱敏甚至抵触行为,导致其转化率降低,广告效果归零,而品牌方因负面舆情减少投放。

一些用户表示,大会员开着,却还要忍受广告,充钱与享受到的服务不匹配。这部分用户的主要愤怒点在于:付费核心目的就是去广告,但平台通过各种手段变相维持广告曝光,这与用户预期形成巨大落差。

为了平衡商业利益和用户体验,B站需要寻找更合理的广告投放方式,譬如从“高匹配度、用户可控、免过度打扰”等方面展开,同时不断巩固内容护城河,让用户为值得的内容付费,而非为厌恶的广告买单。
